Kommunikationskonzept
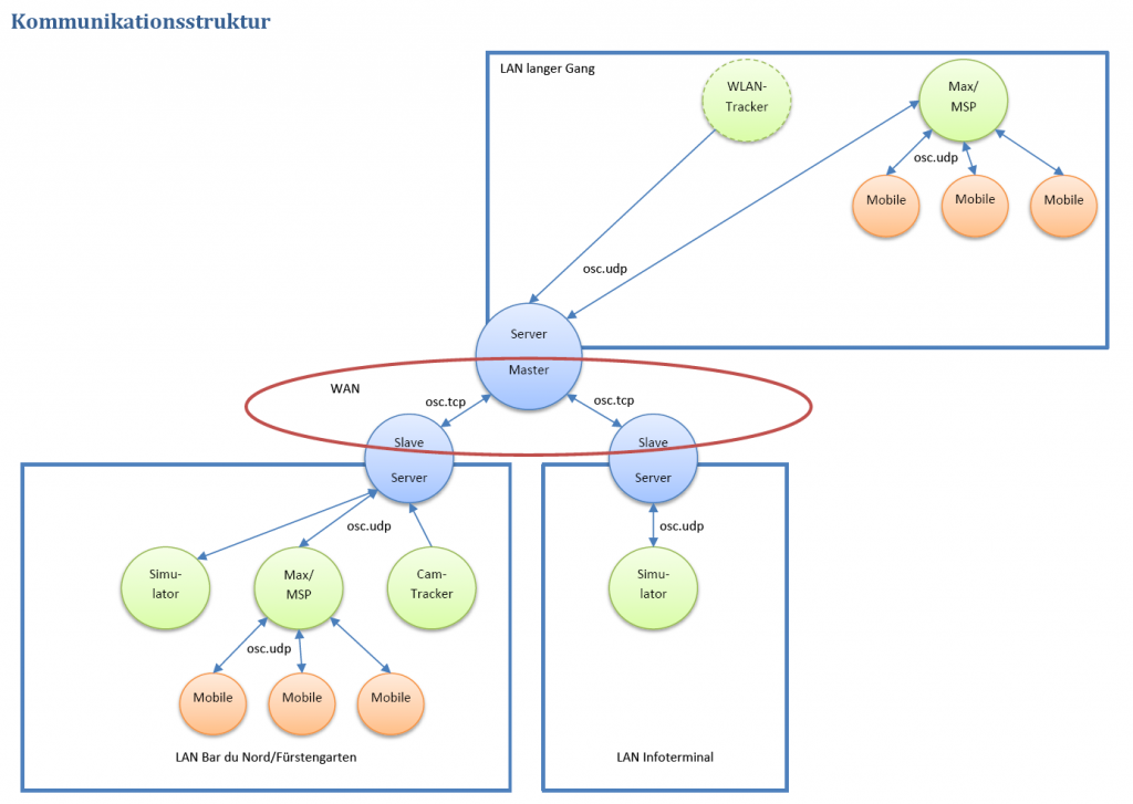
Für die Echtzeitkommunikation in den verschiedenen Räumlichkeiten des Badischen Bahnhofs ist ein Kommunikationskonzept erstellt worden. Dieses Konzept definiert die Kommunikationsstruktur (siehe Abbildung), die verwendeten Kommunikationsteilnehmer mit ihren Rollen (Server, Client) und Adressen und die verschiedenen Protokolle, die zum Einsatz kommen. Alle Clients und Server kommunizieren auf dem obersten Protokoll-Layer über vordefinierte OSC-Meldungen mit klar definierten Parametern. Dieses Kommunikationskonzept ermöglicht eine weitgehende separate Software-Entwicklung der verschieden Kommunikationsteilnehmer, was eine wichtige Voraussetzung für den Erfolg eines verteilten Projektes ist.
Die Hochschule für Technik hat die Slave/Master-Software und unterschiedliche prototypische Clients gemäss diesem Konzept entwickelt und getestet.

Kommentare
Keine Kommentare erfasst zu Kommunikationskonzept