Fakten und Prognosen zeigen auf, dass Datenvolumen, Speicher- und Transferkapazitäten im Zusammenhang mit Industrie 4.0 exponentiell wachsen. Erfolgsentscheidend ist die Kombination von digitalen Geschäftsmodellen mit digitalen Produkten und digitalen Technologien basierend auf dem Zugang zu Big Data und dem Einsatz von Machine Learning-Methoden.

Exponentielle Entwicklung bei den Datenvolumen
Das Mooresche Gesetz besagt, dass sich die Datenmenge (Speicherkapazität) etwa alle zwei Jahre verdoppelt. Seit 2007 wächst das digitale Datenvolumen exponentiell an (siehe Abb. 1).
Im Jahr 2025 werden weltweit rund 163 Zettabyte (das ist eine 163 mit 21 Nullen bzw. 163 x 1021 Bytes) an Daten generiert werden, das ist das Zehnfache an Daten gegenüber dem Jahr 2016 (16 Zettabyte). Im Vergleich entspricht das allen, derzeit bei Netflix gespeicherten Filmen und Serien – knapp 500 Millionen mal betrachtet. Zudem zeichnet sich eine wichtige Verlagerung bei den Datenquellen ab: Im Jahr 2015 sorgten Unternehmen gerade mal für 30 % aller weltweit anfallenden Daten; in zehn Jahren soll jener Anteil bei 60 % liegen bei absolut gesehen verzehnfachten Datenmengen.
Die Übertragungskapazitäten der Unterseekabel wachsen seit 2012 um jährlich 33 %. 2017 haben Microsoft & Facebook ein eigenes 6’600-km-Kabel zwischen den USA und Spanien verlegt mit einer Kapazität von 160 Terabit pro Sekunde (ca. 16 Mio. mal schneller als ein Privatanschluss). Treiber sind steigender Datenbedarf der Internet- und Cloud-Dienste, Kosten und Sicherheit.
Die prognostizierte jährliche Wachstumsrate aller Daten zwischen 2015 und 2025 liegt bei 30% pro Jahr. Das Thema Datenwachstum ist vor dem Hintergrund von Big Data ein Dauerthema der digitalen Transformation (Problematik der Datenspeicherung und des Datenverfalls).

Abb. 1: Entwicklung der digitalen Speicherkapazitäten (IBE, FHNW)
Die weltweite Echtzeit-Vernetzung von Smartphones, Maschinen, Häusern, Autos und vernetzten Geräten im Internet of Things (IoT) treibt die Erzeugung von Daten massiv in die Höhe – mit entsprechenden Herausforderungen für die Mobilfunknetze wie auch für die Datenspeicherung und -sicherung in den Unternehmen. Ein Smartphone beispielsweise hat mindestens 14 Sensoren, die laufend neue Daten generieren und kommunizieren (siehe Abb. 2).

Abb. 2: Ein Smartphone hat mindestens 14 Sensoren. (IBE, FHNW)
Big Data lässt sich durch die 4 Vs, die vier relevanten Dimensionen, charakterisieren: Volume (grosse Datenmengen), Velocity (hohe Geschwindigkeit und Echtzeit), Variety (unterschiedliche Datenformate und Datenquellen), Veracitiy (mangelnde Datenqualität und fehlerhafte Daten).
Einsatz von Machine Learning-Methoden
Machine Learning oder maschinelles Lernen ist der Oberbegriff für alle Methoden, die es Maschinen ermöglichen, selbständig Wissen aus Erfahrungen zu generieren, autonome Entscheidungen zu treffen und Sachverhalte zu analysieren. Deep Learning mit Künstlichen Neuronalen Netzen ist eine besonders effiziente Methode des permanenten maschinellen Lernens auf der Basis statistischer Analyse grosser Datenmengen (Big Data) und der derzeit vielversprechendste Ansatz innerhalb des Forschungsfeldes der Künstlichen Intelligenz.
Machine Learning-Algorithmen haben einen grossen Datenhunger (Fütterung des Systems mit enormen Trainingsdaten). Dies war auch die Grundlage für AlphaGo (selbstlernender Algorithmus mit zentraler Künstlicher Intelligenz), welcher mit 30 Millionen Positionen aus von Menschen bestrittenen Go-Partien trainiert wurde.
Das Interessante ist, dass Machine Learning-Methoden Unternehmen bereits heute die Möglichkeit bieten, aus der Analyse von Big Data wertvolle Erkenntnisse zu gewinnen, das «Gold des 21. Jahrhunderts». Die Herausforderung dabei ist, den Zugang zu Big Data zu erschliessen und zu sichern (Data Mining).
CRoss-Industry Standard Process for Data Mining (CRISP-DM) ist das führende Prozess-Modell für Data Mining-Projekte (siehe Abb. 3). Nach CRISP-DM werden aus Daten wertvolle Informationen und Datenmodelle mit Strukturen und Prognosen gewonnen, die anschliessend im Innovationsprozess zu Erkenntnissen über das zu untersuchende System und zu leistungsfähigen Lösungen weiterentwickelt werden können.

Abb. 3: CRoss-Industry Standard Process for Data Mining (CRISP-DM).
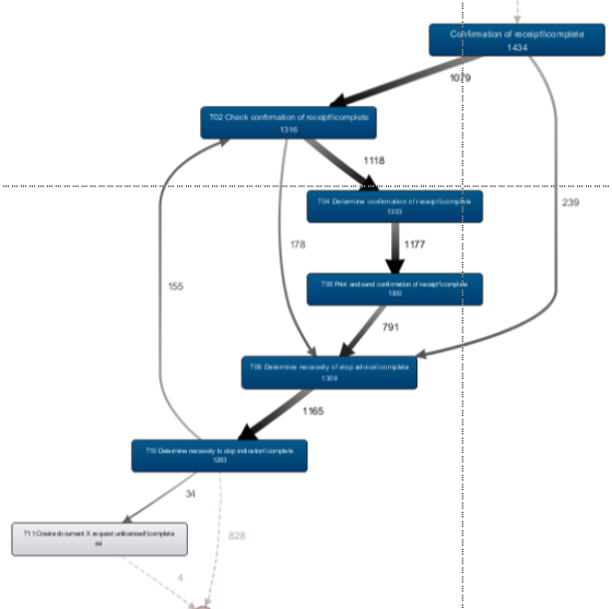
Ein Anwendungsbereich des Data Mining ist das Process Mining, welches die zeitnahe und strukturierte Auswertung grosser Prozessdatenmengen von Geschäfts- und Auftragsabwicklungsprozessen basierend auf Ist-ERP-Rohdaten («Internet of Events», Eventlogs) ermöglicht und dadurch zeitnah Transparenz bei Ist-Geschäftsprozessen schafft. Graphische Visualisierung und quantitative Auswertungen liefern Erkenntnisse über Ist-Geschäftsprozesse in der gewünschten Granularität und mit den erforderlichen Datenfiltern, wie Produktfokus, Ressourceneinsatz und Engpass-, Durchlaufzeit- bzw. Abweichungsanalysen (siehe Abb. 4).

Abb. 4: Analyse von Geschäftsprozessen basierend auf Ist-ERP-Rohdaten mittels Process Mining-Algorithmen (IBE, FHNW)
Innovationen vorantreiben mit Machine Learning-Methoden
Der Innovationsprozess kann entlang des Problemlösezyklus des Systems Engineering dargestellt werden (siehe Abb. 5). Ausgehend von einer Innovationsidee oder einem Problem werden über drei Phasen Innovationen und Lösungen in strukturierter Vorgehensweise entwickelt.
Die Analysephase beinhaltet die Zielfindung durch Konkretisierung der Zielsetzungen, die Erhebung und Bewertung der Ist-Situation und wird mit der Ist-Analyse abgeschlossen. In der zweiten Phase werden Lösungsideen und Lösungsvarianten entwickelt. Die Lösungsfindung wird mit Konzeptvarianten als Lieferobjekt abgeschlossen. Bei der Entscheidungsfindung (dritte Phase) werden diese Lösungsvarianten gemäss den Kriterien der Zielsetzung bewertet und die bevorzugte Lösungsvariante später konkretisiert.

Abb. 5: Innovationsprozess nach dem Systems Engineering-Ansatz (IBE, FHNW).
Machine Learning unterstützt den Innovationsprozesse für digitale Lösungen. Erfolgsreiche digitale Innovationen sind die Kombination aus intelligenten Geschäftsmodellen mit digitalen bzw. intelligenten Produkten und digitalen Technologien. Das heisst, dass die digitalen Potenziale in die Ziel-, Lösungs-und Entscheidungsfindung integriert werden zur Entwicklung innovativer, digitaler Lösungen (siehe Abb. 6).
Die verfügbaren Daten werden nach dem CRISP-DM-Prozess ausgewertet. Diagnostische Machine Learning-Methoden unterstützen die Zielfindung und die Analyse mit Datenmodellen und Erkenntnissen über die Datenstrukturen. Mit prognostischen Machine Learning-Methoden werden über Simulationsmodelle Szenarien und Prognosen generiert und für die Bewertung der Lösungen eingesetzt.
Im Prozess der Entscheidungsfindung und Umsetzung wird der Innovationsprozess durch Künstliche Neuronale Netze weiter beschleunigt und durch selbstlernende KI-Assistenzsysteme zusätzlich unterstützt.

Abb. 6: Innovationsprozess mit Machine Learning (ML), Künstlichen Neuronalen Netzen (KNN) und KI-Assistenzsystemen (IBE, FHNW).
Zusammenfassung
Datenvolumen, Speicher- und Transferkapazitäten wachsen im Zusammenhang mit Industrie 4.0 exponentiell an. Erfolgsentscheidend ist die Kombination von digitalen Geschäftsmodellen mit digitalen Produkten und digitalen Technologien basierend auf dem Zugang zu Big Data sowie dem Einsatz von Machine Learning-Methoden.
Eine wirtschaftliche und wissenschaftliche Herausforderung stellt der Einsatz von Künstlichen Neuronalen Netze und selbstlernenden (intelligenten) Assistenzsystemen im Prozess der Entscheidungsfindung und Umsetzung dar. Unternehmen bewegen sich «auf der Überholspur», indem sie bereits heute proaktiv die Potenziale nutzen, die bewährte Machine Learning-Methoden (wie Process Mining) bieten, als Basis für zukünftige Innovationen.
Kontakte Institut für Business Engineering FHNW
Prof. Dr. Björn Klocke
Leiter Institut für Business Engineering FHNW
Telefon: +41 56 202 73 45
E-Mail: bjoern.klocke@fhnw.ch
Prof. Dr. Adrian Specker
Dozent für Wirtschaftsinformatik
Leiter CAS Projektmanagement
Telefon: +41 56 202 72 13
E-Mail: adrian.specker@fhnw.ch
Alicem Azak
Wissenschaftlicher Assistent
Telefon: +41 56 202 80 51
E-Mail: alicem.azak@fhnw.ch