Mithilfe einer neuen Methode, basierend auf der Bestimmung der Sperrschichttemperatur von Leistungsmodulen mit Insulated-Gate Bipolar Transistoren (IGBT), kann eine Online-Überwachung des Alterungszustands von Leistungshalbleitern ermöglicht werden.
Ausgangslage
Leistungshalbleiter werden in modernen Anwendungen wie z.B. der Netzintegration von erneuerbaren Energiequellen oder in der Elektromobilität in grossem Umfang eingesetzt. Die verwendeten Leistungshalbleiter (z.B. IGBTs) sind hohen elektrischen und thermomechanischen Belastungen ausgesetzt, wodurch ihre Lebensdauer und somit die Zuverlässigkeit des Gesamtsystems begrenzt wird.
Damit IGBT-Ausfälle vorzeitig erkennt werden können, entwickeln die beiden FHNW-Institute Elektrische Energietechnik (IEE) und Thermo- und Fluid-Engineering (ITFE) gemeinsam eine Methode zur Online-Überwachung der IGBT-Sperrschichttemperatur und der thermischen Impedanz.
Ziele
Ziel ist die Online-Sperrschichttemperatur-Bestimmung, basierend auf der Temperaturabhängigkeit des internen Gate-Widerstandes. Die Methode wird direkt auf dem IGBT-Gate-Treiber implementiert. Mithilfe der Chiptemperatur kann die Wärmeimpedanz bestimmt und Alterungseffekte der verschiedenen Schichten des IGBT-Moduls ausgewertet werden. Durch Auswertung der Daten aus der Online-Zustandsüberwachung kann anschliessend die verbleibendende Restnutzungsdauer abgeschätzt werden.
Ergebnisse des Instituts für Elektrische Energietechnik
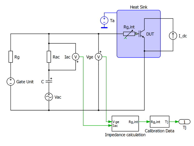
Es wird eine neue Methode zur Messung der Sperrschichttemperatur (Tj) angewendet, die den internen Gate-Widerstand des IGBT als temperatursensitiven elektrischen Parameter (TSEP) verwendet. Die Methode basiert auf der Temperaturabhängigkeit des internen Gate-Widerstands (Rg,int), der sich im IGBT-Chip selbst befindet. Zur Messung dieses Widerstandes kommt die Methode der Synchronous Detection zum Einsatz. Dabei wird auf die herkömmliche Gateansteuerung ein AC Signal injiziert, welches durch die Messung von Strom und Spannung die Bestimmung der elektrischen Impedanz und damit des Widerstandes erlaubt. Anhand von Kalibrationsdaten wird vom ermittelten Widerstandswert auf die Temperatur des Chips geschlossen.
Anschliessend wird der Alterungszustand bestimmt, indem die aktuellen thermischen Widerstände des Kühlpfades mithilfe der thermischen Antwortfunktion der IGBT-Sperrschichttemperatur berechnet (Ergebnisse ITFE) und mit den Referenzwerten eines neuen Modules verglichen werden.
Ergebnisse des Instituts für Institut für Thermo- und Fluid-Engineering
Die Wärme fliesst in einem typischen Halbleitermodul vom Halbleiterchip nach unten zum Kühlkörper. Wenn sich eine oder mehrere Schichten aufgrund von Alterung verändern, wirkt sich dies auf die thermischen Widerstände und somit auf die IGBT-Sperrschichttemperatur aus.
Durch Messung der thermischen Antwortfunktion der IGBT-Sperrschichttemperatur (Ergebnisse IEE) kann die thermische Impedanz der verschiedenen Schichten des IGBT-Moduls bestimmt werden. Für diesen Zweck wird die zeitliche Ableitung dTj/dt der Sperrschichttemperatur-Antwortfunktion in Bezug auf eine Laständerung im IGBT verwendet. Durch Extraktion der Zeitkonstanten, die in der Ableitung bestimmt werden können, können Änderungen der thermischen Impedanz aufgrund der Alterung einzelner Schichten erkannt werden. Alternativ können Foster- und Cauer-Modelle zur Bestimmung der thermischen Widerstände und Kapazitäten verwendet werden. Der Alterungszustand wird bestimmt, indem die aktuellen thermischen Widerstände mit den Referenzwerten eines neuen Modules verglichen werde
Projektdetails
- Typ
- Forschungsprojekt
- Forschungsfeld
- Elektrotechnik
- Themen
- Diversity, Inklusion und Integration und Elektrotechnik und Messtechnik
- Hochschule/Institut
- Hochschule für Technik und Umwelt FHNW / Institut für Thermo- und Fluid-Engineering, Institut für Elektrische Energietechnik
- Partner
- Vertraulich
- Förderung
- Innosuisse
- Laufzeit
- 1 Jahr
- Mitarbeit
- Institut für Elektrische Energietechnik FHNW
Paula Diaz Reigosa, Michael Ramseier, Nicola Schulz
Institut für Thermo- und Fluidengineering FHNW
Mario Ackermann, Christian Breuer, Erwin Eichelberger, Norbert Hofmann, Elias Waldvogel
Kontakt

Prof. Dr. Nicola Schulz
- Telefon
- +41 56 202 75 73 (Direkt)
- nicola.schulz@fhnw.ch





