Das Combustion Analysis Tool-Projekt (CAT) entwickelt ein innovatives optisches Diagnoseverfahren, um die Verbrennung alternativer Kraftstoffe in grossen Zweitakt-Schiffsmotoren zu optimieren und so die maritime Industrie bei der Erreichung ambitionierter Klimaziele zu unterstützen.
Ausgangslage
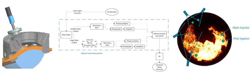
Alternative Kraftstoffe wie Methanol, Ammoniak sowie flüssige (und gasförmige) Kraftstoffsubstitute mit reduziertem CO2-Fussabdruck werden eingeführt, um die Ziele der IMO in Bezug auf die Verringerung der Treibhausgasemissionen der Schifffahrtsindustrie zu erreichen. Um die Weiterentwicklung und Optimierung grosser Zweitakt-Verbrennungssysteme im Hinblick auf einen zuverlässigen Motorbetrieb mit diesen Kraftstoffarten zu ermöglichen, ist ein tiefgreifendes Verständnis der Vorgänge im Brennraum eine Voraussetzung.
Die Anwendung fortschrittlicher optischer Diagnosemethoden wird wichtige Informationen über die zugrunde liegenden Phänomene liefern. Solche Messverfahren liefern wertvolle Erkenntnisse zur Verbesserung der Effizienz.

Ziele
Die Informationen über die Kraftstoffeinbringung, die Gemischbildung, das Zündverhalten und die Verbrennungseigenschaften unter realen Motorbedingungen ermöglichen die Weiterentwicklung von Kraftstoffeinspritzsystemen und die Optimierung von Verbrennungssystemen. Ein neues Diagnosewerkzeug wird an einer speziellen Versuchsanlage evaluiert, um einen Konzeptnachweis zu erbringen. Anschliessend soll dieses unter realen Bedingungen an einer Reihe von Labormotoren eingesetzt werden.
Ergebnisse
Die mit diesen Werkzeugen gewonnenen Daten sind für die Validierung und Kalibrierung der Simulationsmodelle unerlässlich, um genauere Berechnungen und bessere Vorhersagemöglichkeiten für den Entwicklungsprozess zu ermöglichen. Insgesamt ermöglichen die Ergebnisse und Resultate eine Technologieentwicklung hin zu effizienteren und emissionsärmeren Verbrennungssystemen.

Projektdetails
- Typ
- Forschungsprojekt
- Forschungsfeld
- Energie und Umwelt
- Themen
- Mobilität und Umwelttechnologie und Recycling
- Hochschule/Institut
- Hochschule für Technik und Umwelt FHNW / Institut für Thermo- und Fluid-Engineering
- Partner
- WinGD – Winterthur Gas and Diesel
- Förderung
- Direktfinanziert
- Laufzeit
- 2 Jahre
- Mitarbeit
- Matthias Stark, Beat von Rotz, Geo Uhr