The Combustion Analysis Tool (CAT) project is developing an innovative optical diagnostic method to optimise the combustion of alternative fuels in large two-stroke marine engines and thus support the maritime industry in achieving ambitious climate targets.
Project details
Background
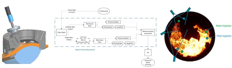
Alternative fuels such as methanol, ammonia as well as liquid (and gaseous) fuel substitutes with reduced CO2 footprint are introduced to meet the targets of the IMO’s with regards to reducing GHG emission of the shipping industry. To enable further developments and optimization of large two-stroke combustion systems regarding reliable engine operation with these fuel types, the in-depth understanding of in-cylinder processes is a prerequisite.
The application of advanced optical diagnostical methods will provide important information of the underlying phenomena. Such measurement techniques provide highly valuable in-sights to facilitate improvements of engine efficiency.

Objectives
Understanding the tribological and rheological behavior based on engine operating conditions, provides the possibility to redefine lubrication strategies towards lowest possible oil consumption and at the same time most reliable operating conditions. The method of ultrasonic reflectometry is deployed to determine the lubricant film thickness at the cylinder liner – piston ring interface during engine operation.
Results
Lubricant film thickness (OFT) is determined using a novel approach of ultrasound reflectometry. Detailed investigations with WinGD and a close cooperation with the University of Sheffield leads to a new method of a crank angle resolved determination of OFT during engine operation, which leads to a much better understanding of tribological and rheological effects at the cylinder liner – piston ring interface. Elaborated results provide the basis for the development of a detailed simulation model to support the development of future lubrication strategies.

Project information
Client | |
Execution | |
Funding | Direct funding |
Duration | 2 years |
Project team | Matthias Stark, Beat von Rotz, Simon Diggelmann, Janos Miech |